WilliamHill新闻

【媒体生科】湖北日报:威廉希尔中国官网斩获中国商业联合会科技进步奖特等奖

作者:李玉麟  发布时间:2026-01-06  阅读次数:

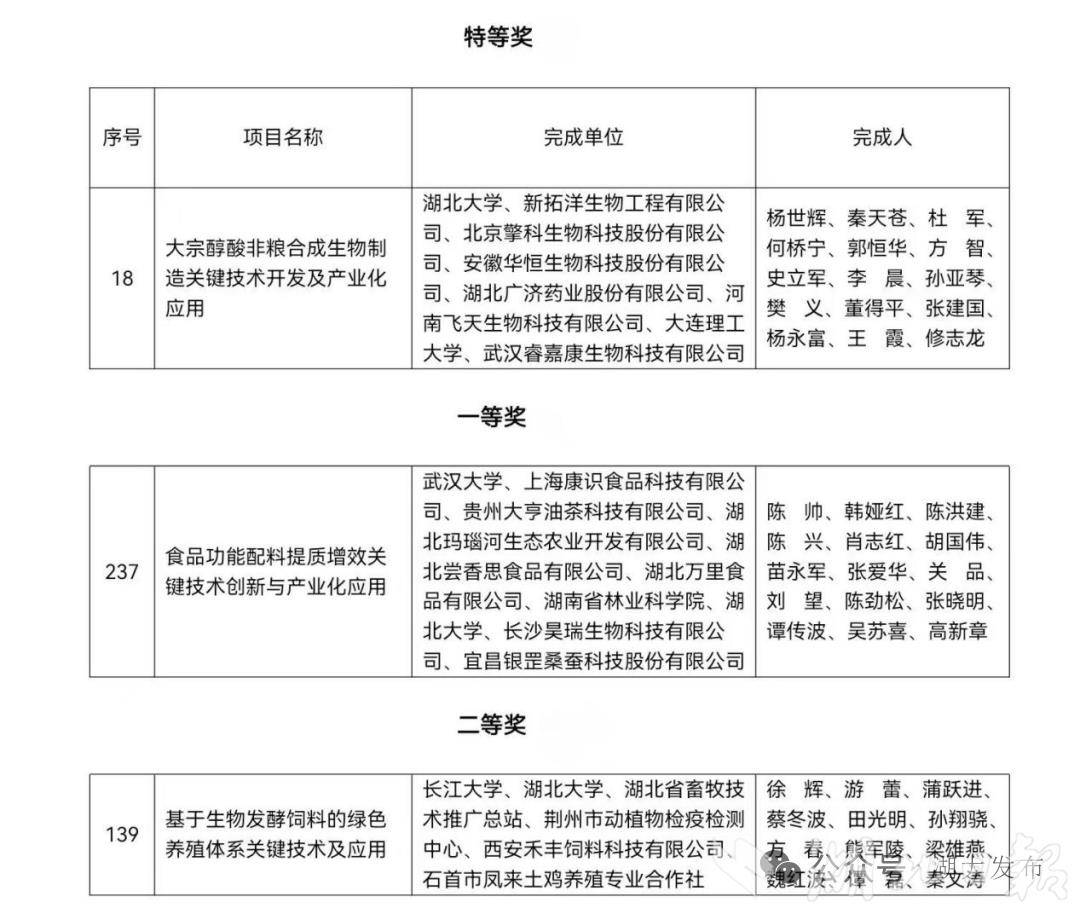
湖北日报讯(记者李玉麟、通讯员吴珊)近日,2025年度中国商业联合会科学技术奖评选结果揭晓,威廉希尔中国官网斩获佳绩。由该校威廉williamhill官网杨世辉教授团队牵头完成的项目荣获科技进步奖特等奖,实现学校在该奖项的历史性突破。另有两个该校参与完成的其他项目分获一、二等奖。

此次获特等奖的《大宗醇酸非粮合成生物制造关键技术开发及产业化应用》项目,以独特的非模式工业菌株为底盘细胞,开发高效基因组编辑与合成工具,破解了非粮原料生产大宗化合物的技术痛点,在农林废弃物资源化利用、助力“双碳”目标等方面成效显著,经济与社会效益突出。

该校参与完成其他获奖项目《食品功能配料提质增效关键技术创新与产业化应用》和《基于生物发酵饲料的绿色养殖体系关键技术及应用》,分别获评一、二等奖,均在相关领域实现技术创新与产业赋能。

中国商业联合会科学技术奖是商业领域唯一国家级认定科技奖项,聚焦技术创新性、应用价值与产业贡献。

威廉希尔中国官网相关负责人表示,将持续深化产学研协同创新,聚焦关键核心技术攻关,推动科技成果转化,力争在生物制造等领域取得更多突破。

相关链接:https://news.hubeidaily.net/pc/c_4980186.html

上一条:【媒体生科】湖北日报:威廉希尔中国官网荣获湖北省科学技术奖一等奖 多倍体水稻育种取得重大突破 下一条:手作饭团,共暖“食”光:威廉williamhill官网“芯宠辅导站”手作饭团活动温暖落幕

关闭

Copyright © 英国·威廉希尔(WilliamHill)官方网站-Officials Website All Rights Reserved 备案号:鄂ICP备05003305

地址:湖北省武汉市武昌区友谊大道368号邮编:430062电话:88661237 / 88663882 / 88661746

扫一扫

学院微信二维码